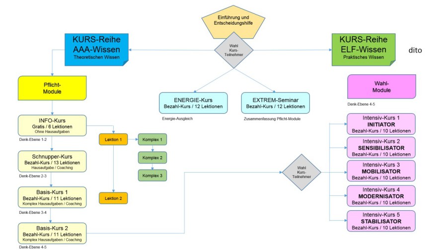
Online-Kurse (Pflicht-Module)
Lern-Module, um allgemeines AAA-Wissen in sich zu verankern
SCHNUPPER-Kurs
2. Pflicht-Modul
- Juchhu - das UNIVERSUM grüßt
- Im Reich der Wissens-Bienchen
- Das Abenteuer Mensch
- ÜBER-LEBEN statt NICHT-LEBEN
- Informieren statt Informirren
- Korrekturen gefällig?
- Was ist AAA-Wissen?
- Was bringt Dir AAA-Wissen?
- Online-Kurse zum ICH-Lernen
- Geschenk an die Menschheit
- Was ist zu TuN?
- Extrem-Seminar ÜBER-LEBEN
- ES ist ohne Worte
BASIS Kurs 1 - Einführung
4. Pflicht-Modul
- Ein virtueller Spaziergang
- Über-Leben
- Warum ist Wissen wichtig?
- Was ist Wissen wirklich?
- Wissen als Ganz-ES
- Wissen als Puzzl-ES
- Das Spiel ist Veränderung
- Beeinflussung des Willens
- Narrenschiff Menschheit
- Das närrische Eigen-Spiel
- Ein virtuelle Rast
- ES ist ohne Worte
BASIS Kurs 2 - Grundlagen
5. Pflicht-Modul
-
Ein virtueller EIN-Blick
-
Intelligentes Energie-Wesen
-
Humanoider Impuls-Träger
-
Bewusster Momente-Gestalter
-
Revolution im Denken
-
Rehabilitation im Fühlen
-
Evolution im Handeln
-
Konzentration auf das "I"
-
ES spiegelt D-EIN Leben
-
D-EIN SELBST ist WIR-k-en
-
Ein virtueller AUS-Blick
-
ES ist ohne Worte

